Makalah Plasenta Previa Pdf
Makalah Plasenta Previa Pdf -Andaikata anda bakal berburu Makalah Plasenta Previa Pdf maka website MAKALAH PDF. sama dengan web yang benar untuk merintis. Engkau bisa mendapati berjibun tulisan dari berjenis jenis pokok pikiran dengan bagian dalam bentuk Word, PDF atau Powerpoint. Aku menyajikan berbagai topik trending mulai dari Placenta Previa Accreta, Placenta Previa Type 1, Pathway Plasenta Previa, Patofisiologi Plasenta Previa, Placenta Previa Symptoms, Placenta Previa Treatment, Placenta Previa Grades, Gambar Plasenta Previa, Placenta Previa Bleeding, Partial Placenta Previa, Complete Placenta Previa, beserta ada berjibun isu isu menarik bisa bro/sis download.
Makalah Plasenta Previa Pdf Download
| No. | Title | Source | Updated At |
|---|---|---|---|
| 1 | BAB 1 PENDAHULUAN 1.1 Latar Belakang – Unand | scholar.unand.ac.id | 3 days ago |
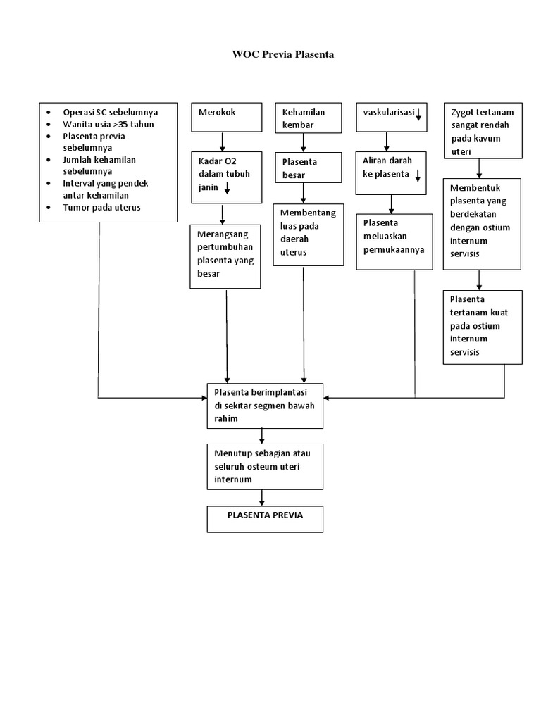
| 2 | BAB 2 TINJAUAN PUSTAKA 2.1 Plasenta Previa | repository.usu.ac.id | 2 days ago |
| 3 | BAB 2 TINJAUAN PUSTAKA 2.1. Plasenta Previa 2.1.1 … | repository.usu.ac.id | 3 days ago |
| 4 | BAB II TINJAUAN PUSTAKA 2.1 Landasan Teori 2.1.1 Plasenta … | repository.unimus.ac.id | 2 days ago |
| 5 | BAB 1 PENDAHULUAN | repository.uhn.ac.id | 6 days ago |
| 6 | BAB I PENDAHULUAN A. Latar Belakang | eprints.ums.ac.id | 4 days ago |
| 7 | BAB I KONSEP DASAR A. PENGERTIAN | eprints.ums.ac.id | 3 weeks ago |
| 8 | PLASENTA PREVIA TOTALIS PADA PRIMIGRAVIDA: SEBUAH TINJAUAN … | www.jurnal.unsyiah.ac.id | 3 days ago |
| 9 | BAB II TINJAUAN PUSTAKA 2.1 Perdarahan Antepartum | eprints.undip.ac.id | 1 week ago |
| 10 | BAB I PENDAHULUAN 1.1. Latar Belakang | repository.helvetia.ac.id | 2 days ago |
Makalah Plasenta Previa Pdf Previews and Chapters
Sekiranya bro/sis mencari ebook berbeda lainnya Makalah Plasenta Previa Pdf. Cuma tulis subjek yang kau butuhkan di kolom pencarian, dan kau akan mendapati data terkait pas dengan kata kunci. Lihat atau unduh di gadget atau komputer engkau sebagai simpanan yang bisa kamu Pahami sewaktu waktu.
Makalah Plasenta Previa Pdf, Telusuri dan dapatkan berbagai tajuk]motif dan tulisan berbasis microsoft Word, PDF atau Powerpoint dengan sederhana dan gratis. Dapatkan file apapun yang bro/sis inginkan dengan sekadar beberapa langkah mudah.
Komentar
Posting Komentar